江苏省力学学会
首页
学会动态
学会动态
新闻动态
通知公告
关于学会
关于学会
学会简介
现任理事会
历届理事长
组织机构
学会章程
管理文件
学会党建
历年大事记
年终总结
财务报表
联系我们
学会荣誉
品牌活动
品牌活动
江苏力学大会
江苏力学青年沙龙
南方计算力学
苏港论坛
长三角力学论坛
大学生力学竞赛
教师讲课竞赛
创新创意大赛
全球校园人工智能算法精英大赛 “AI+力学”算法主题赛
诗画流体力学
科技奖励
科技奖励
学会科学技术奖
徐芝纶力学奖
相关政策文件
人才举荐
人才举荐
徐芝纶优秀教师
徐芝纶优秀学生
人才托举
其他
科技服务
科技服务
院士协同创新中心
科技服务平台
智库基地
专家库
科技成果评价
江苏省新能源装备学会联合体
省科协基础研究领域学会联合体
科学普及
科学普及
科普活动
科普园地
科普队伍
科普教育基地
学术期刊
学术期刊
SDHM
“力学动态”文摘
水的文摘
环境力学文摘
FDA Express
江苏省力学学会通讯
计算力学快讯
CMES
会员之家
会员之家
会员管理系统
会员管理办法
会员库
会员动态
我与学会共成长
搜索
ǰλã
首页
-
学会动态
-
通知公告
通知公告
新闻动态
通知公告
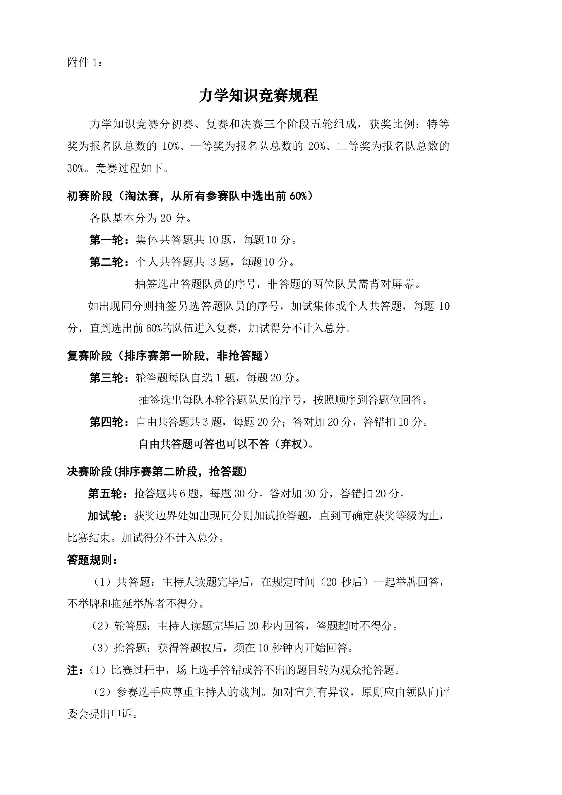
关于举办江苏省第五届力学创新创意竞赛的通知(第二轮)
发布时间:2024-11-14
访问量:2152
上一篇:
第五届国际大学生工程力学竞赛(亚洲赛区)二号通知
下一篇:
江苏省实验力学学术交流与产学研研讨会议2024通知
首页
学会动态
新闻动态
通知公告
关于学会
学会简介
现任理事会
历届理事长
组织机构
学会章程
管理文件
学会党建
历年大事记
年终总结
财务报表
联系我们
学会荣誉
品牌活动
江苏力学大会
江苏力学青年沙龙
南方计算力学
苏港论坛
长三角力学论坛
大学生力学竞赛
教师讲课竞赛
创新创意大赛
全球校园人工智能算法精英大赛 “AI+力学”算法主题赛
诗画流体力学
科技奖励
学会科学技术奖
徐芝纶力学奖
相关政策文件
人才举荐
徐芝纶优秀教师
徐芝纶优秀学生
人才托举
其他
科技服务
院士协同创新中心
科技服务平台
智库基地
专家库
科技成果评价
江苏省新能源装备学会联合体
省科协基础研究领域学会联合体
科学普及
科普活动
科普园地
科普队伍
科普教育基地
学术期刊
SDHM
“力学动态”文摘
水的文摘
环境力学文摘
FDA Express
江苏省力学学会通讯
计算力学快讯
CMES
会员之家
会员管理系统
会员管理办法
会员库
会员动态
我与学会共成长